何成/李智君AFM:氮掺杂碳中引入P,构建不对称配位微环境提高双功能氧电催化活性
- 发布时间:
- 2024-02-24
- 文章标题:
- 何成/李智君AFM:氮掺杂碳中引入P,构建不对称配位微环境提高双功能氧电催化活性
- 内容:

化石燃料的过度消耗和温室效应的日益严重极大地威胁着全球可持续发展。锌-空气电池和燃料电池作为最有前途的、可再生的、环境友善的和高容量的下一代能量转换和存储技术,已经获得了越来越多的关注。放电过程中的电化学氧还原反应(ORR)和充电过程中的析氧反应(OER)是锌-空气电池的核心反应。构建具有高活性和稳定性的双功能电催化剂是提高OER/ORR效率(克服缓慢的动力学和大的过电位)和耐久性的有效策略。
最近的研究已经证明具有明确原子结构和独特电子/几何性质的单原子催化剂(SAC),是贵金属基电催化剂有希望的替代者。然而,精确控制合成过程以避免金属聚集,最大程度地暴露金属活性位点以确保高金属利用率以及进一步优化催化效率仍然具有挑战性。

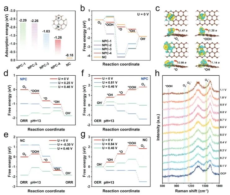
近日,西安交通大学何成和东北石油大学李智君等通过两步退火获得了一个氮和磷共掺杂的中孔碳纳米片无金属电催化剂(NPC-950)。实验结果表明,NPC-950催化剂在碱性条件下表现出良好的ORR/OER双功能活性和长期稳定性,优于大多数报道的双功能电催化剂。更重要的是,该催化剂在酸性条件下表现出与商业Pt/C相当的ORR活性,同时具有出色的甲醇渗透耐受性和出色的耐久性。NPC-950作为可充锌-空气电池的空气负极时,开路电位为1.41 V,峰值功率密度为184.5 mW cm-2,比容量为726.4 mAh g-1,并能够在20 mA cm-2的电流密度下稳定运行85小时,其电池性能超过了基准Pt/C+RuO2催化剂。


理论计算表明,由于杂原子P掺入到NC基体中,一定数量的电荷在N和P之间以及周围的C原子之间转移,这表明P的引入可以显著地诱导电荷密度的重新分布,电子态的变化影响了含氧物种在材料上的吸附/脱附,降低反应能垒,从而加速ORR/OER过程。
总的来说,该项工作强调了电子性质调控在双功能氧电催化中的重要性,为高效碳基无金属电催化剂的合理设计和工业化应用奠定了基础。
Constructing asymmetrical coordination microenvironment with phosphorus-incorporated nitrogen-doped carbon to boost bifunctional oxygen electrocatalytic activity. Advanced Functional Materials, 2024. DOI: 10.1002/adfm.202314444
- 上一条:JEC论文入选ESI高被引
- 下一条:ASS以及JPCL论文入选ESI





