作为哺乳动物的本能行为,探索活动是生物体获取外部生存资源和交配繁殖机会的关键途径,对个体和种群的生存与繁衍至关重要。在自然环境中,个体需要在“探索未知”与“逃避风险”之间动态地做出抉择,以实现自身利益的最大化。然而,神经系统整合外界环境信息和内在生理状态协同编码探索决策的机制知之甚少。社会学和心理学研究表明,社交陪伴往往能促进个体的风险探索意愿(“人多胆大”),表明社交互动对探索决策具有鼓励效应,然而,这两种本能行为之间的交互调控机制尚不清楚。
2026年2月4日,西安交通大学王昌河教授团队与西南医科大学、宣武医院合作在《神经元》(Neuron)杂志上发表了一篇题为《多巴胺共轭投射通路编码探索决策》(Converging dopamine pathways onto basolateral amygdala neurons encode exploration decisions)的研究论文,揭示了探索决策的关键神经编码机制。该研究发现,中脑腹侧被盖区多巴胺能(VTADA)神经元是编码探索决策的核心枢纽,通过放电模式介导的偏向性突触传递实时编码探索决策:时相型放电(phasic,也称簇状放电)通过介导DA-D1R受体突触传递编码风险警觉,强直型放电(tonic)则通过偏向DA-D2R突触传递编码探索动机。两群VTADA神经元分别通过直接通路和间接通路,共同投射至基底外侧杏仁核(BLA)的同一亚群神经元。其中,以内侧前额叶皮层(mPFC)为中间节点的间接通路(经由D2R受体传递)介导探索行为,并可通过社交互动得到强化;而直接通路(经由D1R受体传递)则介导回避行为,这两条相互竞争的多巴胺共轭通路协同且动态地编码了探索决策的形成。该研究不仅阐明了多巴胺神经元放电模式在探索决策中的核心编码机制,还揭示了探索决策的多巴胺共轭投射环路整合新机制,建立了多巴胺偏向性突触传递新理论。

社交互动促进风险探索行为
为深入探究社交活动对小鼠风险探索行为的影响,作者首先通过构建多种新颖的行为范式对风险探索行为及社交鼓励效应进行了量化分析。如在习得性恐惧场景探索范式中,具有足底电击体验的小鼠在威胁场景中表现出极少的深度探索行为和较多的逃避行为,然而,社交同伴的存在可显著增加深度探索行为并降低逃避行为,表明社交互动对习得性威胁场景的探索鼓励效应(图1)。相似的,社交陪伴在小鼠对危险天敌(假蛇)的模拟实验中重现出显著的鼓励效应。更有意思的是,作者利用狐狸尿主成分三甲基噻唑啉 (TMT)模拟的本能威胁场景,也发现相似的社交鼓励探索行为的现象,揭示了社交互动对风险探索行为的显著易化效应—社交鼓励效应。

图1 社交陪伴促进风险探索行为
社交互动钝化VTADA神经元对探索风险等级的编码
VTADA神经元被报道参与社交活动与探索行为的调控。为明确VTADA神经元在探索行为及社交鼓励效应中的调控作用,作者通过在体光纤记录,将探索行为相关的时序性精细动作和VTADA神经元的钙活动进行事件关联分析,发现该群神经元的活动强度与探索风险等级正向相关(图2A-B),提示VTADA神经元的钙瞬变信号(由局相性放电介导)编码外界环境的风险等级。令人惊奇的是,社交互动能够增加VTADA神经元的基础钙活动(由强直样放电介导),并且钝化VTADA神经元对于风险等级的编码,从而启动探索动机(图2C-G)。这些结果提示,社交互动可能通过钝化VTADA神经元对风险等级的响应鼓励探索行为。

图2 社交互动钝化VTADA神经元对探索风险等级的编码
VTADA神经元放电模式编码探索决策
为进一步证实VTADA神经元的活动模式与风险探索决策的因果关系,作者利用化学遗传学操纵该群神经元。结果显示,在独立探索状态下激活VTADA神经元能够增加小鼠的高风险探索行为。反之,该群神经元的化学抑制阻断社交鼓励效应。为了探究VTADA神经元不同放电模式在探索决策中的调控作用,作者进一步采用光遗传操纵策略。有意思的是,局相型光刺激显著抑制社交鼓励效应,而紧张型光刺激则可促进小鼠的风险探索行为(图3),表明VTADA神经元的放电模式切换动态编码探索决策。

图3 VTADA神经元放电模式放电模式编码探索决策
社交陪伴可增加下游mPFC和BLA脑区的DA释放水平
上述研究结果表明,VTADA神经元放电模式决定编码探索决策,然而其下游响应环路基础尚不清楚。作者通过c-fos染色等方法发现,两个VTADA神经元的重要下游投射脑区,mPFC和BLA,可能参与社交与探索行为的调控。随后,作者通过环路示踪明确,两个相互独立的VTADA神经元亚群分别投射至mPFC和BLA脑区(图4A-D)。进一步检测了社交陪伴对mPFC和BLA脑区DA释放的影响。结果显示,社交伙伴的引入导致mPFC和BLA脑区的DA释放水平均显著增加(图4E-H),提示VTADA-mPFC/VTADA-BLA两条环路可能参与调控探索行为与社交鼓励效应。

图4 社交陪伴可增加mPFC和BLA脑区DA释放水平
放电模式和环路依赖的DA分泌决定探索决策
为明确VTADA-mPFC和VTADA-BLA两条环路在探索决策和社交鼓励中的调控作用,作者通过光遗传联合碳纤电化学记录的手段明确了mPFC和BLA脑区对于VTADA神经元局相性及紧张性刺激的DA释放响应特征(图5A-C)。进一步,通过光遗传学双向操纵VTADA-mPFC及VTADA-BLA通路,作者发现这两条通路分别具有促进及抑制风险探索的效应。更有意思的是,VTADA-mPFC通路的紧张型激活相比局相型激活表现出更显著的促进探索行为,而VTADA-BLA通路的局相型激活相比紧张型激活表现出更为显著的社交鼓励阻断作用(图5D-O),提示VTADA-mPFC/VTADA-BLA通路是VTADA神经元放电模式介导探索决策的环路基础。

图5 放电模式和环路依赖的DA分泌决定探索决策
VTADA至BLAD1R的直接和间接共轭投射通路编码探索决策
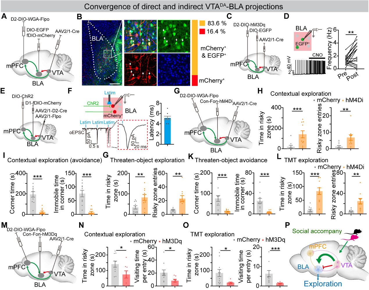
在前述研究的基础上,作者发现VTADA下游的mPFCD2R神经元亦可投射至BLA,参与调控探索决策,进而发现VTADA至BLA存在两条平行通路:直接通路(VTADA-BLAD1R)以及间接通路(VTADA-mPFCD2R-BLA),并且这两条通路分别抑制和促进风险探索行为。更有意思的是,作者通过形态学及功能学的验证发现VTADA至BLA脑区的直接和间接通路共同汇聚至同一个BLA神经元亚群(图6A-F)。同时,通过化学遗传学操纵发现该共轭投射的BLA神经元亚群可兴奋模式依赖性地双向调控风险探索决策(图6G-P)。

图6 VTADA至BLAD1R的直接和间接共轭投射通路编码探索决策
综上所述,通过建立新型行为学范式并结合电生理、电化学和在体成像等技术,该研究发现,风险探索决策由中脑腹侧被盖区多巴胺神经元(VTADA)放电模式直接编码,并通过其下游多巴胺共轭投射通路的动态竞争平衡进行环路整合:在风险情境中,VTADA 神经元以簇状放电编码环境风险,并通过D1R 介导的直接通路激活BLAD1R 神经元,促进风险规避;而在社交陪伴情境下,VTADA 神经元转为强直放电,经D2R介导的间接通路抑制mPFC对 BLAD1R 神经元的兴奋性输入,从而鼓励风险探索。两条通路最终汇聚于同一BLA神经元亚群,实现外界环境信息与内部状态信息的动态整合并编码探索决策(图7)。本研究明确了中脑多巴胺系统是探索决策的关键枢纽,揭示了探索决策的多巴胺共轭投射环路整合新机制,提出了探索决策的多巴胺偏向性突触传递理论新模型,为理解复杂环境下多维信息整合及相关本能行为障碍的干预提供了重要理论依据。

图7 汇聚的VTADA-BLA通路编码探索决策
西安交通大学生命学院王昌河教授为本文的通讯作者,西南医科大学康新江教授、西安交通大学徐华栋副教授、刘浩文研究员、首都医科大学宣武医院张宇清教授、马敬红教授为共同通讯作者。西安交通大学生命学院博士后郑超文、博士生刘笑盈、韦安琪教授和重庆蓝翡翠实验室刘兵研究员为本文的共同第一作者。西安交通大学生命学院及生物医学信息工程教育部重点实验室为本论文的第一完成单位。本研究获得国家自然科学基金、三秦人才特别支持计划、陕西省自然科学基金、四川省自然科学基金及中国博士后基金等项目资助。
原文链接:https://www.cell.com/neuron/fulltext/S0896-6273(25)00934-1